Credit Transfer
Process

CREDIT TRANSFERS

Skill Path acknowledges the requirement as a Registered Training Organisation to recognise the awards issued by other RTOs. This is limited to outcomes that are drawn from the national skills framework being units of competency awarded and accurately identified in statements of attainment and qualifications.

What is credit transfer?

Credit transfer (also referred to as national recognition or universal recognition) is the recognition of learning achieved through formal education and training. Under the Standards for Registered Training Organisations, qualifications and statements of attainment issued by any RTO are to be accepted and recognised by all other RTOs. Credit transfer allows the unit of competency previously achieved by a learner to be recognised when they are enrolling in a related course where those units can assist them in meeting the requirements for a qualification. It is important to note that credit transfer is not recognition of prior learning (RPL). RPL is assessment and is addressed within the Recognition policy.

When unit codes and titles are different

If credit transfer is being sought for a unit of competency which has a different title or code, then it is necessary to establish the equivalence status between the unit held and the unit being sought. In many cases this information can be found in the mapping guide published on the National Training Register www.training.gov.au. Our administrative staff will obtain this information and validate claims of equivalence. Administrative staff should note that the mapping notes within the National Training Register are sometimes very clear and in general will use language such as “Not equivalent” or “Is superseded by and is equivalent to”. In some cases, there will appear to be no direction, and this may be because the unit is new and has no previous version of the unit. In some cases, it will say words to the effect: “Is superseded by:” without any clarification about the equivalence status. In these cases, the new unit should be considered as not equivalent. If in doubt, admin staff are to seek the advice of the Chief Executive Officer or the related industry skills council.

If there is no mapping available, the unit is deemed not equivalent then we are not to recognise the unit through credit transfer. In these circumstances, the applicant should be referred for RPL in accordance with our Recognition policies and procedures. Under no circumstances is a comparison between units to be used as the basis for issuing credit transfer. If the skills council has not determined it to be equivalent, then it is not. Subjective comparisons by the RTO are not valid.

Evidence requirements

An applicant will be required to present his or her statement of attainment or qualification for examination by Skill Path. These documents will provide the detail of what units of competency the applicant has been previously issued. Applicants must provide satisfactory evidence that the statement of attainment or qualification is theirs and that it has been issued by an Australian RTO.

Statements of attainment or qualifications should be in the correct format as outlined in the Australian Qualifications Framework, Second Edition, 2013.

The applicant is required to submitted copies only which are certified as a true copy of the original by a Justice of the Peace (or equivalent).

 

Credit transfer guidelines

The following guidelines are to be followed when an application for credit transfer is received:

  • Any learner is entitled to apply for credit transfer in a course or qualification in which they are currently enrolled.
  • Learners may not apply for credit transfer for units of competency or qualification which are not included in our scope of registration.
  • Whilst learners may apply for credit transfer at any time, they are encouraged to apply before commencing a training program. This will reduce unnecessary training and guide the learner down a more efficient path to competence.
  • The learner will incur fees for credit transfer, and we do not receive any funding when credit transfer is granted.
  • Credit transfer may only be awarded for whole units of competency. Where a mapping guide identifies a partial credit, this will not be considered for credit transfer and the applicant will be advised to seek recognition.
  • The recognition of a unit of competency under a credit transfer arrangement is not contingent on the applicant demonstrating their currency. If the unit has been previously awarded and equivalence can be demonstrated, then the unit can be recognised. The currency of the applicant is not a factor to be considered.

Credit transfer Procedure

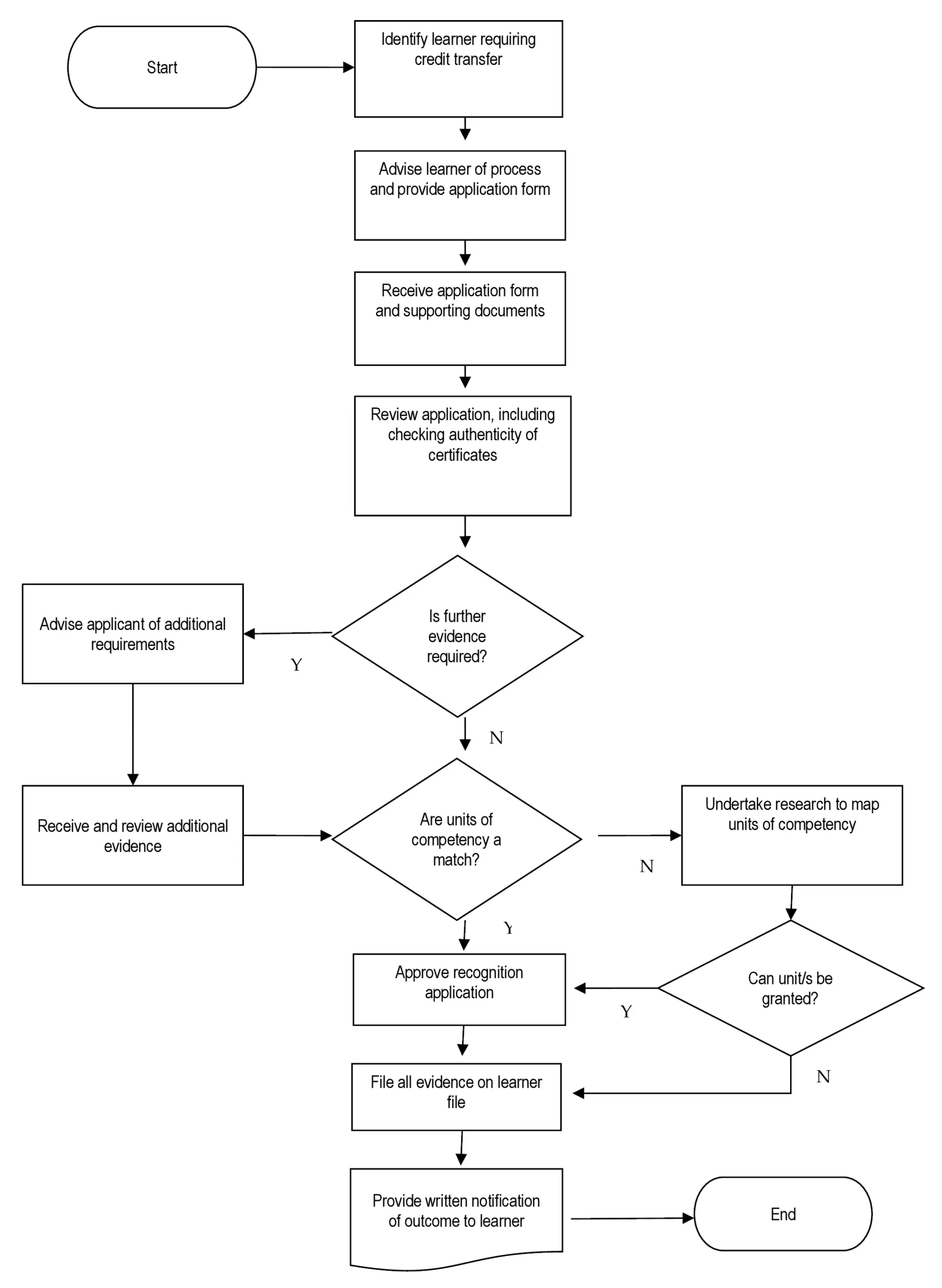
The following procedure is to be applied by Skill Path upon receipt of an application for credit transfer:

  • Step 1 We will provide sufficient information to candidates to inform them of opportunities for alternative pathways via credit transfer and the credit transfer policy. Ideally, this information should be provided to candidates prior to enrolment.
  • Step 2 To apply for credit transfer, the applicant must complete and submit the following documentation to Skill Path:
    • Credit transfer Application Form;
    • Certified copy of the qualification or statement of attainment; and
    • Enrolment application for the training program applicable to the units of competency for which credit transfer is requested.
  • Step 3 On receipt of the application, we will check the qualification or statement of attainment for authenticity and grant credit transfer for the equivalent units of competency that have been completed at any other Registered Training Organisation.
  • Step 4 Where the units of competency do not align with the units of competency requested, further information is to be sought in the form of the Training Package mapping guide if available.
  • Step 5 Verified copies of qualifications and statements of attainment used as the basis for granting credit transfer must be kept on the learner file.
  • Step 6 The completed credit transfer application form must be signed by the learner and Skill Path Chief Executive Officer (or delegate) and retained on the learner’s file at Skill Path.
  • Step 7 Learners will be notified in writing of the outcome of their application. This may include issuing statements of attainment or qualifications awarded through credit transfer in accordance with our Certification policies and procedure.

    Credit transfer Process

Scroll to Top